4月9日,“正大杯”第十二届全国大学生市场调查与分析大赛研究生组西北赛区选拔赛在北方民族大学落下帷幕,同月23日,本科生组西北赛区选拔赛也在兰州财经大学闭幕。

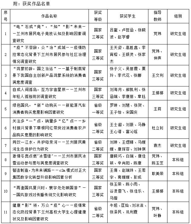
“正大杯”第十二届全国大学生市场调查与分析大赛研究生组和本科生组西北赛区选拔赛均采取报告评审、线上视频展示和实时答辩相结合的方式进行。来自兰州大学、兰州交通大学、西北师范大学、兰州财经大学、宁夏大学、北方民族大学、青海大学、青海师范大学等10余所高校共计61支研究生队伍、69支本科生队伍参加西北赛区选拔赛。经过激烈的角逐,我校7支研究生参赛队伍的作品分别获得国家三等奖(省级竞赛推荐)4项、省级一等奖1项、省级二等奖2项;4支本科生参赛队伍分别获得国家三等奖(省级竞赛推荐)3项、省级二等奖1项。



本次大赛充分展现了我校大学生具有勇于开拓创新的精神和较高的组织、策划、调查实施、数据处理与分析等专业实战能力,也是学校创新创业教育办学成果的一次充分展示,对进一步激发我校学生的社会责任感、服务意识、市场敏锐度和团队协作精神具有引领、示范作用。
“全国大学生市场调查与分析大赛”由教育部高等学校统计学类专业教学指导委员会、中国商业统计学会共同主办,是国内一流的全国普通高校学科竞赛排行榜竞赛项目,也是政府支持、企业认可、高校师生积极参与、两岸四地高度联动的统计学科实践教学平台。

(文/王天姿 图/党玮审核/肖强 来源/经济管理学院 创新创业学院)